3
主营业务
/col/col396/index.html
产品认证
/col/col432/index.html
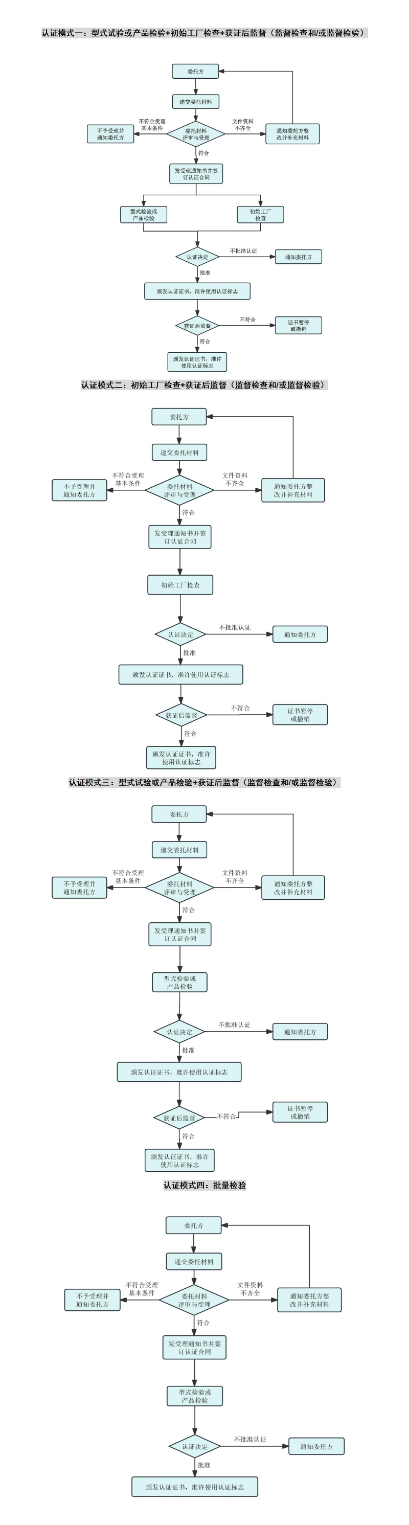
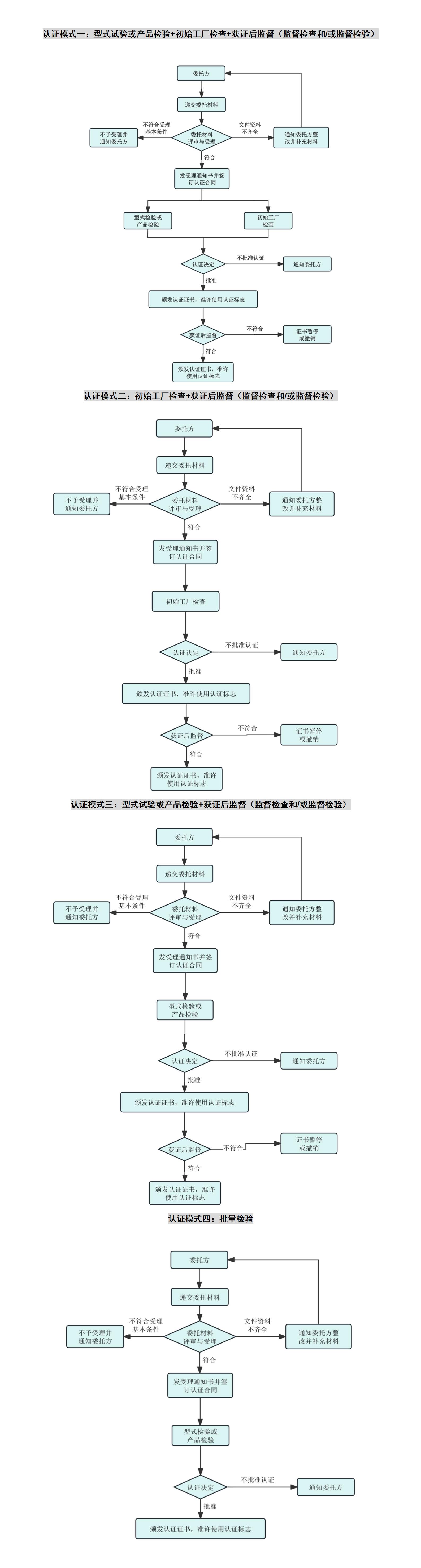
工作流程图
/col/col439/index.html
主营业务
首页
>
主营业务
>
产品认证
>
工作流程图
主营业务
产品认证
绿色低碳
碳足迹
数字智慧
服务认证
体系认证
技术咨询
行业案例
工作流程图
认证范围
证书样本